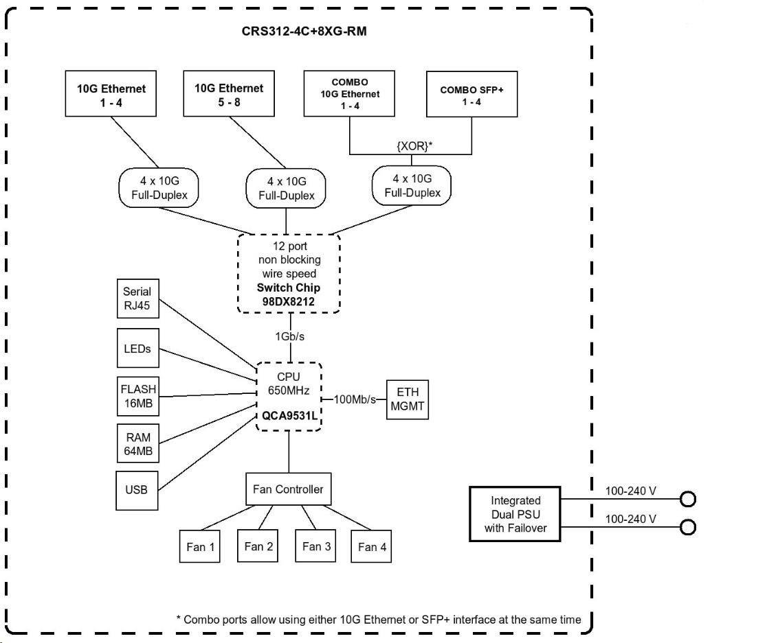
MikroTik Cloud Router Switch CRS312-4C+8XG-RM, 650MHz CPU, 64MB, 1xGLAN, 8x10G, 4x10G Combo, slot, vč. L5
MikroTik CloudRouterSwitch CRS312-4C+8XG-RM
CRS317-1G-16S+RM je zcela nový Cloud Router Switch s L3 funkcemi s montáží do 19" racku. Switch je vybaven 16x SFP+ porty s rychlostí 10Gbps se zpětnou kompatibilitou i pro 1Gbps moduly, dále gigabitovým ethernetovým portem pro management a jedním sériovým portem.
CRS317-1G-16S+RM je poháněn novou generací chipů, která dává dostatečně vysoký výkon pro všech šestnáct 10G portů při použití s kteroukoliv velikostí Ethernetových rámců. Nové funkce jako hadwarový spanning-tree protokol nebo Link Aggregation (LACP) poskytnou vaší síti dostatečnou ochranu, spolehlivost a zvýší úroveň na opravdu profesionální úroveň.
Switch má kromě 2 napájecích plně redundantních zdrojů také velké pasivní chlazení, kterému v případě teplého prostředí vypomůže dvojice ventilátorů.
Klíčové vlastnosti
- Volba operačního systému - RouterOS nebo SwOS
- Non-blocking Layer 2 switching capacity
- 16K host table
- IEEE 802.1Q VLAN
- Až 4K simultaneous VLAN
- Port isolation and Port security
- MSTP
- HW MPLS forwarding coming in future software update
- Podpora SFP 1.25 a SFP+ 10Gbit modulů
- 800 MHz dual core CPU
- Dvojice napájecích zdrojů
- Broadcast storm control
- Port mirroring of ingress/egress traffic
- Rapid Spanning Tree Protocol (RSTP)
- Link Aggregation (LACP)
- Access Control List
- MikroTik neighbour discovery
- SNMP v2/v3
- Rackmount and tabletop
- Velké teplotní rozpětí -20 až +60 C
- Pasivní chlazení s dvěma záložními ventilátory
Obsah balení
- Zařízení
- Úchyty do racku
- (2) Napájecí kabel
| CPU | 800MHz |
| Typ CPU | 98DX8216B0 |
| RAM | 1GB |
| Počet LAN portů | 1 |
| Gigabitové porty | Ano (1) |
| SFP+ porty | Ano (16) | Počet Mini-PCI | 0 |
| Integr. bezdrátová karta | Ne |
| Podpora 802.3af | Ne |
| PoE | Ne |
| Senzor napětí | Ne |
| Senzor teploty CPU | Ano |
| Senzor teploty PCB | Ne |
| Rozměry | 443 x 224 x 44 mm |
| Operační systém | RouterOS |
| Rozsah pracovních teplot | -40C až 70C |
| Licence | L6 |
- Diagnostika vadné jednotky
- Jak se bránit ESD
- veškeré informace o produktech společnosti MikroTik
- aktuální verze RouterOS ke stažení
- aktuální verze WinBoxu
- výpočet parametrů bezdrátového spoje
.


